Українські підручники
ГДЗ
онлайн
Українські підручники
ГДЗ
онлайн
1-клас
2-клас
3-клас
4-клас
5-клас
6-клас
7-клас
8-клас
9-клас
10-клас
11-клас
ГДЗ
9 клас
Підручники
9 клас
ГДЗ 9 клас
>
Алгебра
>
А.Г. Мерзляк, В.Б. Полонський, М.С. Якір
А.Г. Мерзляк, В.Б. Полонський, М.С. Якір
§ 5. Елементи прикладної математики
20. Математичне моделювання
Завдання 1 - 20. Математичне моделювання - § 5. Елементи прикладної математики
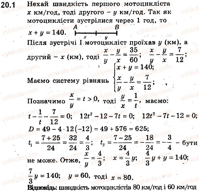
№ 1
Вперед до
2
Завдання можно рухати вправо/вліво
1
2
3
4
5
8
9
12
13
14
15
18
19
20
21
22
23
26
27
28
29
30
31
32
33
34
35
36
37
38
39
40