Українські підручники
ГДЗ
онлайн
Українські підручники
ГДЗ
онлайн
1-клас
2-клас
3-клас
4-клас
5-клас
6-клас
7-клас
8-клас
9-клас
10-клас
11-клас
ГДЗ
11 клас
Підручники
11 клас
ГДЗ 11 клас
>
Алгебра
>
М.И. Сканави
М.И. Сканави
Решение к главе 10
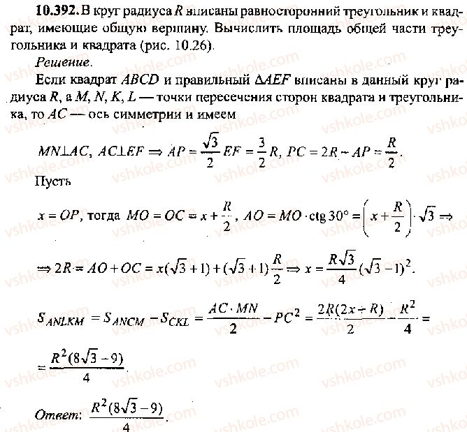
Завдання 392 - Решение к главе 10
Назад до
391
№ 392
Вперед до
393
Завдання можно рухати вправо/вліво
361
362
363
364
365
366
367
368
369
370
371
372
373
374
375
376
377
378
379
380
381
382
383
384
385
386
387
388
389
390
391
392
393
394
395
396
397
398
399
400
401
402
403
404
405
406
407
408
409
410
411
412
413
414
415
416
417
418
419
420
421
422
423
424
425